Trang nhất
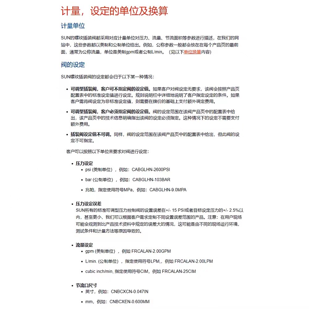
Thủy lực, khí nén, van công nghiệp
Van thủy lực SUN relief valve PRDBLAN PRDB-LBN PRDB-LWN DPBP-LAN RPET-LAN
Đăng ngày 11-05-2024 04:53:11 PM - 492 Lượt xem
Mã sản phẩm: S005163
Relief valve PRDB-LAN
Relief valve PRDB-LWN
Relief valve PRDB-LBN
Relief valve PRDB-LEN
Relief valve PRDB-LDN
Relief valve PRDB-LSN
Relief valve PRDB-KWN
Relief valve PRDB-KBN
Brand: American SUNModel: PRDB PPDBType: relief valve PRDB-LAN, relief valve PRDB-LWN, relief valve PRDB-LBN, relief valve PRDB-LEN, relief valve PRDB-LDN, relief valve PRDB-LSN, relief valve PRDB- KWN, relief valve PRDB-KBN, for more models, please contact customer service, RPET-LAN, DPBP-LAN























